跳到主要內容區
menu
回首頁
繁體中文
English
網站地圖
中山首頁
回首頁
系所簡介
系所人員
現任所長
專任教師
合聘教師_校內
合聘教師_802醫院
合聘教師_校外
所辦人員
招生資訊
學生專區
課程規劃
學術活動
導生活動
學生事務
微學程-醫師工程師微學程
微學程-智慧長照微學程
職涯進路圖
相關資訊
畢業就業進路
法令辦法與表單
場地租借
國研5002-5003 場地租借
聯絡我們
本功能需使用支援JavaScript之瀏覽器才能正常操作
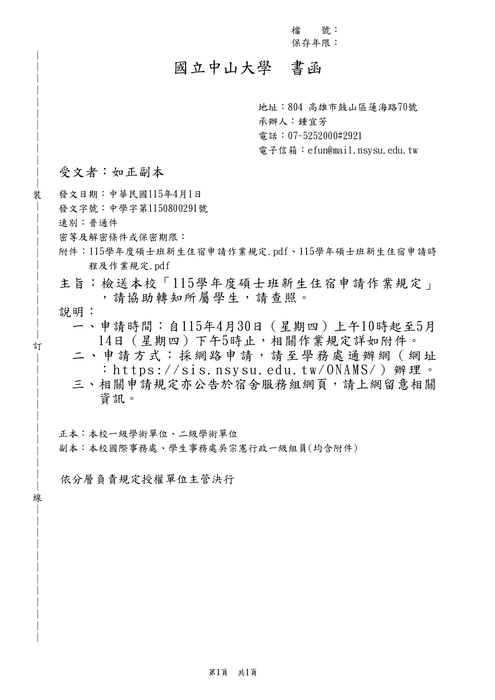
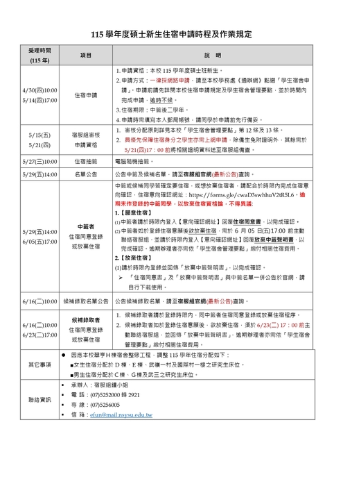
2026-04-10【公告】115學年度碩士班新生住宿申請作業規定
115學年度碩士班新生住宿申請作業規定.pdf
住宿公告.pdf
瀏覽數:
分享
Close (Esc)
Share
Toggle fullscreen
Zoom in/out
Previous (arrow left)
Next (arrow right)